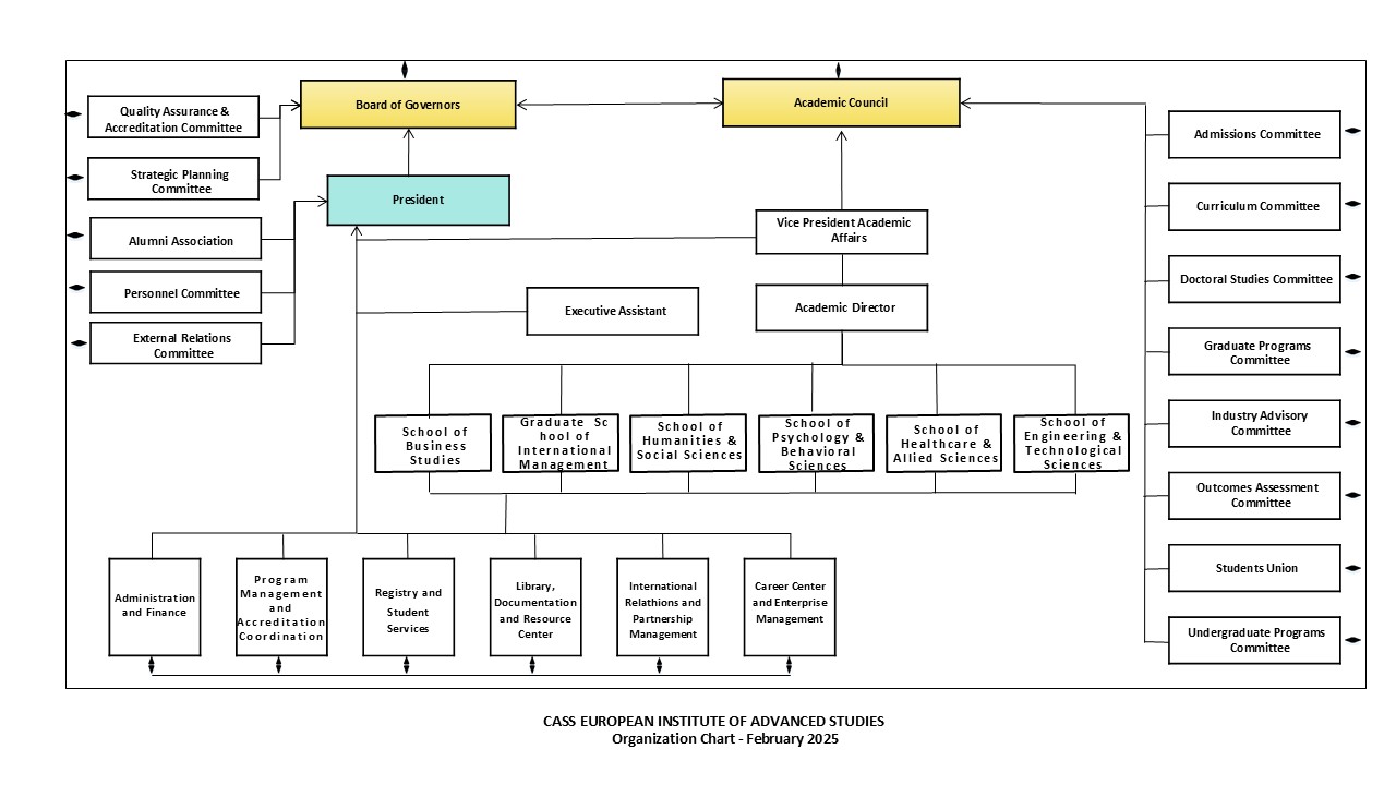
CASS EUROPE Organization Chart

 CASS EUROPEAN INSTITUTE OF ADVANCED STUDIES Organization Chart - February 2025